乐鱼leyu(中国)
走进兴忠
新闻中心
党建文化
精品工程
质量创优
控股公司
人力资源
联系我们
集团新闻
集团新闻
集团视频
员工风采
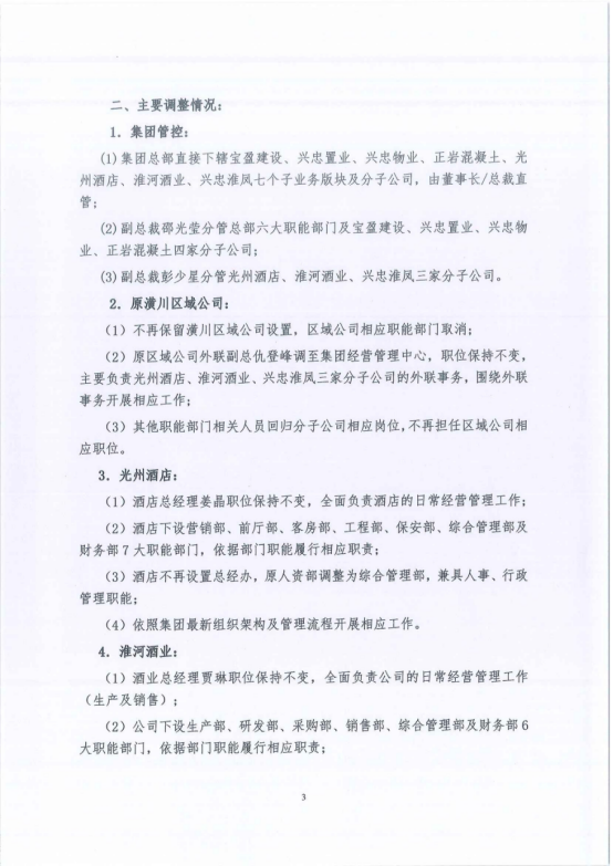
关于调整潢川区域公司组织架构的通知
发布日期:2023-04-04
浏览量:735
上一篇:
公司开展职业形象与商务礼仪培训!
下一篇:
河南宝盈建设集团有限公司成功中标郑州航空港经济综合实验区 富鑫公寓、山顶公寓等5个保障性安居工程翻新改造项目
返回
在线
客服
在线客服
服务时间:9:00-18:00
选择客服马上在线沟通:
在线客服1
在线客服2
客服
热线
0371-86605020
7*24小时订购热线
投诉
热线
7*24小时投诉热线
关注
微信
关注官方微信
返回
顶部
球盟会官方端网站登录入口
|
开云官方网页版官网
|
mk网页版在线登录官网
|
新利软件(集团)股份有限公司
|
新利网页版
|
华体手机客户端登录入口
|
易游平台在线登录
|
华体会hth(中国)体育官方网站-登录入口
|
开云登陆入口
|